联系我们
|
所内网
|
所邮箱
|
ARP
|
English
|
中国科学院
首 页
E乐彩概况
科研机构
管理机构
支撑机构与技术平台
挂靠学会
科研成果
获奖
论文
专著
专利
研究队伍
中国科学院院士
所级中心骨干
研究团队负责人
杰出青年科学基金
优秀青年科学基金
技术人才
研究所青年人才
研究生教育
教育概况
招生工作
研究生导师
教学培养
在学管理
毕业就业
博士后流动站
下载专区
通知公告
研究生会
校友会
学术出版
党群园地
科学普及
信息公开
上一张
下一张
1
2
3
4
E乐彩
机构简介
所长致辞
研究所领导
E乐彩概况
学术委员会
院所风貌
学位委员会
联系我们
历史回眸
研究领域
雄激素通过选择性多聚腺苷酸化调控肿瘤进展新机制
雄激素通过选择性多聚腺苷酸化调控肿瘤进展新机制
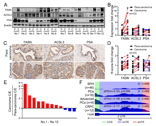
E乐彩张亚平院士团队联合云南大学、昆明医科大学第一附属医院以雄激素依赖型PCa细胞系LNCaP为模型,结合 PacBio单分子长读测序(Iso-Seq)和Illumina RNA测序技术,首次绘制了雄激素二氢睾酮(dihydrotestosterone, DHT)处理后的3'UTR全景图(APAome),发现DHT处理后细胞内APA事件整体增加。进一步分析显示,同时发生...
研究发现猕猴的“自伤”行为, 为理解青少年“自伤”问题打开新窗口
研究发现猕猴的“自伤”行为, 为理解青少年“自伤”问题打开新窗口
近年来,一种被称为“非自杀性自伤”(nonsuicidal self-injury, NSSI)的行为,在青少年群体日益增多。这种行为是指个体故意伤害自己身体,如割伤、烧伤皮肤,但目的不是自杀。这种行为增加了自杀风险,给个人、家庭和社会带来巨大负担,已被《精神障碍诊断与统计手册第5版》(DSM-5)列为需要临床关注。然而,NSSI生物学原因不明,主要是缺...
赖仞团队牵头揭示高脂饮食-肠道菌群-棕榈酸轴在血栓形成中的作用机制
赖仞团队牵头揭示高脂饮食-肠道菌群-棕榈酸轴在血栓形成中的作用机制
2025年7月31日,E乐彩赖仞团队与多伦多大学Heyu Ni教授团队合作开展的研究揭示,在心血管疾病患者中循环棕榈酸水平的升高与高凝状态及肠道多形拟杆菌(Bacteroides thetaiotaomicron)丰度的增加存在显著关联。进一步研究发现棕榈酸通过抑制体内关键内源性抗凝因子活化蛋白C的功能来促进凝血过程,同时增强血小板活化从而...
科研进展
澜沧江—湄公河流域哈氏...
生物多样性大数据中心联...
澜沧江—湄公河流域哈氏长嘴鱲的物种有效性恢复与重新描述
[2025/08/21]
生物多样性大数据中心联合昆明动物博物馆发布蜻蜓物种分类改进算法
[2025/08/14]
生物多样性基因组中心发布eDNA技术在复杂山地环境中的高效应用方案
[2025/08/11]
雄激素通过选择性多聚腺苷酸化调控肿瘤进展新机制
[2025/08/05]
研究发现猕猴的“自伤”行为, 为理解青少年“自伤”问题打开新窗口
[2025/08/05]
通知公告
[2025/08/11]
研究生学位论文答辩公告(2025年8月12日-13日)
[2025/08/08]
昆明动物所模式动物表型与遗传研究设施高性能计算集群设备备件采购项目中标公告
[2025/08/05]
研究生学位论文答辩公告(2025年8月7日)
[2025/08/01]
遗传进化与动物模型全国重点实验室2025年度开放课题申请指南
招聘
[2025/03/19]
E乐彩启动2025年全球招聘
[2023/08/15]
E乐彩遗传进化与动物模型全国重点实验室(筹建)主任及副主任岗位招聘启事
[2025/08/12]
实验动物中心兽医和饲养管理员招聘启事
[2025/08/06]
Zoological Research 期刊编辑招聘启事
[2025/07/08]
脑功能稳态机制研究组特别研究助理/博士后及科研助理岗位招聘启事
综合新闻
国家重点研发计划“我国...
遗传进化与动物模型全国...
国家重点研发计划“我国长寿人群的生命健康要素和延缓衰老靶标研究” 项目中期交流会召开
[2025/08/22]
中国科学院传达2025年夏季党组扩大会议精神
[2025/08/22]
遗传进化与动物模型全国重点实验室召开第一届学术委员会2025年度会议
[2025/08/20]
文建凡研究员率团队参加中国动物学会原生动物学分会代表大会暨学术讨论会并再次当选为副理事长
[2025/08/18]
昆明动物所举办“请听档案说:手稿中的科学家精神与廉洁风骨”主题展览
[2025/08/13]
学术报告
08/26
邹权教授;曾湘祥教授;承磊研究员
: 云南省活性多肽研究与利用重点实验室学术报告
08/26
郭志前 华东理工大学教授
: 近红外荧光染料及生物应用
08/19
张元刚 研究员
: 换个角度看世界——数字云南新机遇
08/13
张灼华教授、袁凯研究员
: Mitochondria in Neurodegeneration;基因组重复序列的生理病理功能解码
招生
[2025/07/20]
E乐彩接收2026年推荐免试研究生(直博生)公告
[2025/07/08]
昆明动物所2025年优秀大学生夏令营入选人员名单
[2025/07/01]
关于2026年全国硕士研究生招生考试初试科目设置情况的公告
[2025/05/28]
昆明动物所2025年秋季入学博士研究生拟录取名单
[2025/05/23]
E乐彩2025年大学生夏令营报名公告
研究单元
遗传资源与进化
国家重点实验室
动物模型与人类疾
病机理重点实验室
西南生物多样性实验室
云南省畜禽分子生物学重点实验室
云南省动物生殖生物学重点实验室
生态学与环境保护中心
研究队伍
中国科学院院士
所级中心骨干
研究团队负责人
大四青人才项目
小四青人才项目
技术人才
研究所青年人才
研究成果
资源服务
昆明动物博物馆
国家非人灵长类实验动物资源库
科学数据库
大型仪器区域中心
图书馆
国家重大科技基础设施(灵长类设施)
公共技术中心
昆明细胞库常用细胞供应目录
出版物
科学普及
如果动物也有诺亚方舟,那一定...
无“柜”矩,不实验
请收藏,这些国家一级保护鸟类图
在“五毒”里寻找良药丨民俗里的科学
神奇的动物在哪里?蚂蝗告诉你
你真的了解人类“近亲”——灵长类吗?
科学家讲述“鼹鼠的故事”——童话里总是骗人的!
现实中的“雪山飞狐”,了解一下
神奇的扁萤
神奇动物在哪里?
“隐形”大师
首先不要被毒蛇咬,但是如果......
云豹
八面威风 龙勇诚摄
凤头潜鸭.♀
传媒扫描
【中国科技网】《动物学研究》:从“借船”到“造船”的出版范式突破
[2025/07/29]
【小柯生命学术公众号】《科学》: 赖仞团队揭示鸟类酸味感知演化奥秘破解味觉适应关键机制
[2025/06/20]
【人民日报生态版】整版刊发鸟类图片,云南这个州市的鸟类位居首位
[2025/06/20]
【学习强国·云南学习平台】榜样力量照亮前行之路 云南省教育卫生科研工会开展2025年“全国科技工作者日”活动
[2025/06/04]
【科技日报】“云岭最美科技人”绽放创新之光
[2025/06/04]
专栏
链接
实验室主页
灵长类进化遗传与发育学科组
进化生态与多维组学动态学科组
KIZ-CUHK 联合实验室
动物模型与人类疾病机理实验室
机构主页
生物多样性大数据中心
中国西南野生生物种质资源库动物分库
模式动物表型与遗传研究国家重大科技基础设施
国家非人灵长类实验动物资源库
云南实验动物网
“中国两栖类”信息系统
灵长类动物模型学术论坛
乳腺癌干细胞高峰论坛
友情链接
中国科学院昆明分院
昆明植物研究所
西双版纳热带植物园
云南天文台
中国科学院科技产业网
政府采购机票管理网站
全国增值税发票查验平台
中央政府采购网
中国政府采购网
云南医保网
国家自然科学基金委员会
中华人民共和国科学技术部
Copyright © 2018- E乐彩 .All Rights Reserved
地址:云南省昆明市盘龙区茨坝街道龙欣路17号 邮编:650201
电子邮件:yangxi@mail.kiz.ac.cn
滇ICP备05000723号-1
滇公网安备 53010202000920号