
长嘴鱲属(Raiamas)是鿕科中体型最大的鱼类之一,以极长的口裂著称,在亚洲仅有少数物种分布。早在1880年,法国学者Sauvage基于柬埔寨洞里萨湖标本描述了哈氏长嘴鱲(R. harmandi, 原始描述为Bola harmandi),1964年我国学者又在西双版纳采集到7尾标本并命名为大口鱼(Luciosoma fasciata)。但随后,这两个物种均被修订为长嘴鱲(R. guttatus)的同物异名,逐渐被遗忘。
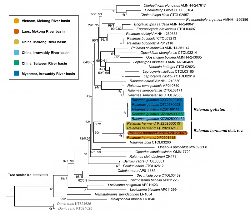
近日,E乐彩东南亚野生动物多样性课题组联合法国自然历史博物馆、中科院水生生物研究所等机构,对澜沧江、怒江和伊洛瓦底江的标本进行了详细比对,并结合线粒体基因COI和Cyt b的串联序列进行系统发育分析。结果表明,湄公河流域的哈氏长嘴鱲形成一个独立的支系,与伊洛瓦底江和萨尔温江的长嘴鱲互为姐妹群,两者与孟加拉长嘴鱲(Raiamas bola)再组成姐妹群。这一分子证据与形态特征相吻合,强有力地支持了哈氏长嘴鱲的物种有效性。

图1研究中哈氏长嘴鱲与长嘴鱲的分布地点

图2基于COI与Cyt b基因构建的最大似然系统发育树
形态学上,哈氏长嘴鱲与长嘴鱲差异明显:其背鳍前鳞数量更多、上颌比例更长,体侧具独特的斑纹模式。遗传距离方面,两者在COI和Cyt b基因上的差异分别高达14.0%–14.9%和16.1%–17.0%,远超种间分化的常见水平。同时,此研究明确了伊洛瓦底江和萨尔温江的分布物种均为长嘴鱲,而湄公河流域则为哈氏长嘴鱲。对于东南亚其他水系(如湄南河)及地区(如马来半岛、苏门答腊)所记录的长嘴鱲属鱼类,其分类地位仍待进一步研究,而本研究的结果为相关物种的鉴定提供了重要参考。

图3哈氏长嘴鱲正模标本(MNHN-IC-A-2399,体长160.0毫米)

图4活体照片:(a)亚成体哈氏长嘴鱲(体长85.0毫米);(b)亚成体长嘴鱲(体长95.0毫米);(c)成体哈氏长嘴鱲(体长176.5毫米);(d)成体长嘴鱲(体长159.2毫米)
此研究恢复了被遗忘近百年的哈氏长嘴鱲的物种地位,为东南亚淡水鱼类的分类与多样性研究提供了关键依据。
该研究成果以“Forgotten for Decades: Revalidation and Redescription of Raiamas harmandi (Sauvage, 1880) (Cypriniformes: Danionidae) from the Mekong River Basin”为题,发表于国际分类学期刊Taxonomy。昆明动物所博士研究生刘财鑫为第一作者,陈小勇研究员为通讯作者。该研究得到了国家重点研发计划(2024YFF1306700),中国科学院东南亚生物多样性研究中心资助项目(No. Y4ZK111B01),云南省科技厅项目(202403AC100028)和中国科学院分类科学家项目(CAS-TAX-24-054)的支持。
