神经系统疾病的遗传机制研究取得新进展
2018-03-06 | 作者: | 来源: 【打印】

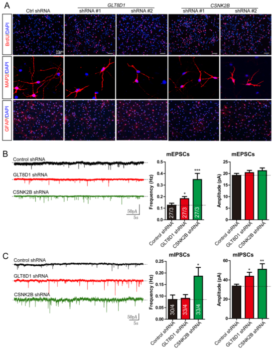
  中科院动物进化与遗传前沿交叉卓越创新中心罗雄剑研究员和陈勇彬研究员合作,用Sherlock算法系统整合了来自于精神分裂症GWAS遗传相关数据和大脑表达数量性状基因座(eQTL)数据,发现遗传变异可能通过调控GLT8D1CSNK2BAMLS1基因的表达介导精神分裂症易感。独立的大脑eQTL数据及整合方法(SMR)进一步证实GLT8D1CSNK2BAMLS1基因为精神分裂症易感基因。随后蛋白相互作用网络及共表达分析均支持这3个基因可能参与精神分裂症发生。与遗传研究结果一致,基因表达分析揭示GLT8D1CSNK2BAMLS1基因在精神分裂症患者大脑中表达显著紊乱。进一步的实验研究表明GLT8D1CSNK2B参与调控胚胎神经干细胞的增殖和分化能力,以及神经元的形态和突触传递等生理功能,提示精神分裂症易感遗传变异可能通过影响GLT8D1CSNK2B基因表达,进而影响神经发育,最终导致精神分裂症发生。而GLT8D1CSNK2B在神经干细胞中的功能结果,提示其在神经系统肿瘤(肿瘤干细胞)中也有潜在调控能力,深入的研究工作正在开展当中。该研究为进一步深入解析精神分裂症的遗传机制提供了一个新的思路,同时这些研究结果支持精神分裂症的神经发育假说,为进一步阐明精神分裂症的致病机理提供了重要的信息。2018226日发表于Nature Communications 

  AGLT8D1CSNK2B基因影响神经干细胞增殖与分化。(BGLT8D1CSNK2B基因影响神经元的电生理特性。 

0871-65199125cceaeg@mail.kiz.ac.cn
中国科学院 中科院昆明动物研究所 中科院动物研究所 中科院上海生命科学研究院 中科院数学与系统科学研究院
中科院遗传与发育生物学研究所 中科院水生生物研究所 中科院北京基因组研究所 中科院北京生命科学研究院 中科院古脊椎动物与古人类研究所
中科院成都生物研究所 中科院西安分院 中国科技大学