
精神分裂症是一种严重影响患者思维、情感和行为的常见精神疾病, 目前影响了全球约1%的人口。由于病因复杂,反复发作以及大多在青壮年发病,精神分裂症严重影响患者生活,同时也给患者家属和社会带来了沉重的负担。精神分裂症的遗传力高达0.8左右,表明遗传因素起到了关键作用。目前GWAS鉴别到的绝大多数与精神分裂症显著相关的遗传变异都位于非编码区,暗示这些遗传易感位点很可能通过调控基因表达水平进而影响精神分裂症易感。基于这个假说,罗雄剑和陈勇彬课题组用Sherlock算法系统整合了来自于精神分裂症GWAS遗传相关数据和大脑表达数量性状基因座(eQTL)数据,发现遗传变异可能通过调控GLT8D1、CSNK2B和AMLS1基因的表达介导精神分裂症易感。独立的大脑eQTL数据及整合方法(SMR)进一步证实GLT8D1、CSNK2B和AMLS1基因为精神分裂症易感基因。随后蛋白相互作用网络及共表达分析均支持这3个基因可能参与精神分裂症发生。与遗传研究结果一致,基因表达分析揭示GLT8D1、CSNK2B和AMLS1基因在精神分裂症患者大脑中表达显著紊乱。进一步的实验研究表明GLT8D1和CSNK2B参与调控胚胎神经干细胞的增殖和分化能力,以及神经元的形态和突触传递等生理功能,提示精神分裂症易感遗传变异可能通过影响GLT8D1和CSNK2B基因表达,进而影响神经发育,最终导致精神分裂症发生。而GLT8D1和CSNK2B在神经干细胞中的功能结果,提示其在神经系统肿瘤(肿瘤干细胞)中也有潜在调控能力,深入的研究工作正在开展当中。
以上研究内容为进一步深入解析精神分裂症的遗传机制提供了一个新的思路,同时这些研究结果支持精神分裂症的神经发育假说,为进一步阐明精神分裂症的致病机理提供了重要的信息。本研究已经以“Comprehensive integrative analyses identify GLT8D1 and CSNK2B as schizophrenia risk genes”为题2018年2月26日在线发表于Nature Communications。中科院昆明动物所的杨翠萍博士,李晓艳,武勇和申秋硕研究生为本研究第一作者,陈勇彬和罗雄剑研究员为文章的共同通讯作者。该研究受到国家重点研发计划、中科院战略先导B专项(动物复杂性状的进化解析与调控)、基金委和云南省基金项目的资助。文章链接:
https://www.nature.com/articles/s41467-018-03247-3。

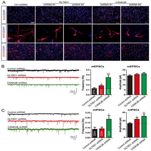
图1:(A)GLT8D1和CSNK2B基因影响神经干细胞增殖与分化。(B)GLT8D1和CSNK2B基因影响神经元的电生理特性。
