首页 信息公开 资源服务 科研成果 许可证 学会专栏 关于E乐彩 《动物学研究》
罗雄剑课题组在精神分裂症整合组学研究方面取得新进展
2021-04-01 来源:精神疾病遗传及功能基因组学 作者:

精神分裂症(SchizophreniaSCZ)是一种病因未明的重性精神疾病。SCZ的全球终身患病率约为1%,常发病于青壮年,且不到50%患者能获得较好预后。由于高复发率、致残率自杀率SCZ给人类带来了沉重的精神和经济负担。SCZ的遗传力高达80%,表明遗传风险因素在SCZ中起主要作用。虽然在过去的十年中,精神分裂症全基因组范围内的关联研究(GWAS)鉴别到系列风险遗传变异,但由于遗传异质性和连锁不平衡,如何从GWAS发现的基因座中进一步鉴别风险基因仍然是个挑战。整合组学研究为风险基因的鉴别提供了一种可行的方法,通过整合大规模的GWAS研究和表达数量性状基因座(eQTL)数据,目前已经报道了多个精神分裂症风险基因。然而,目前用于整合分析的GWAS遗传关联数据和eQTL数据主要来自欧洲人群

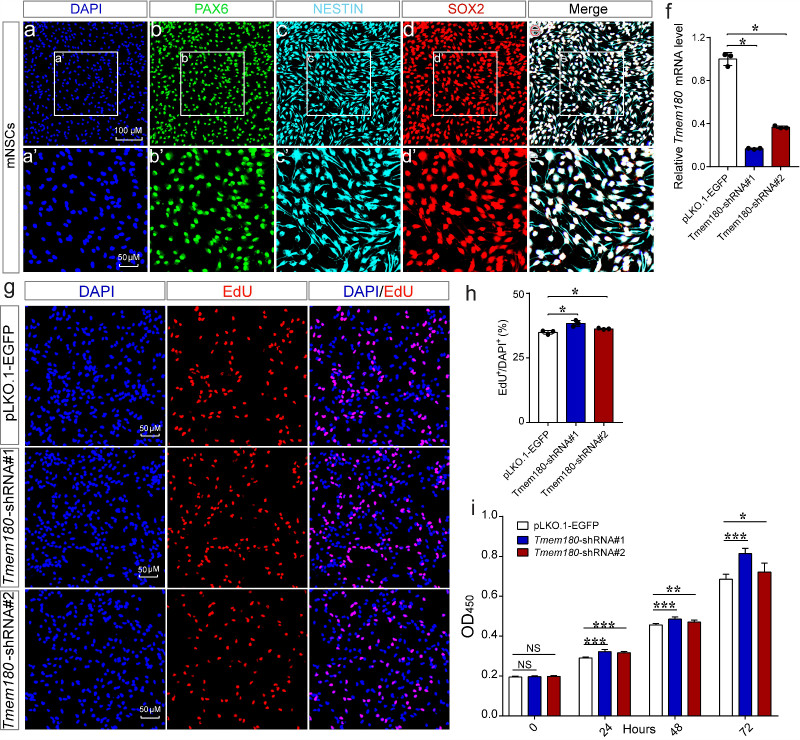
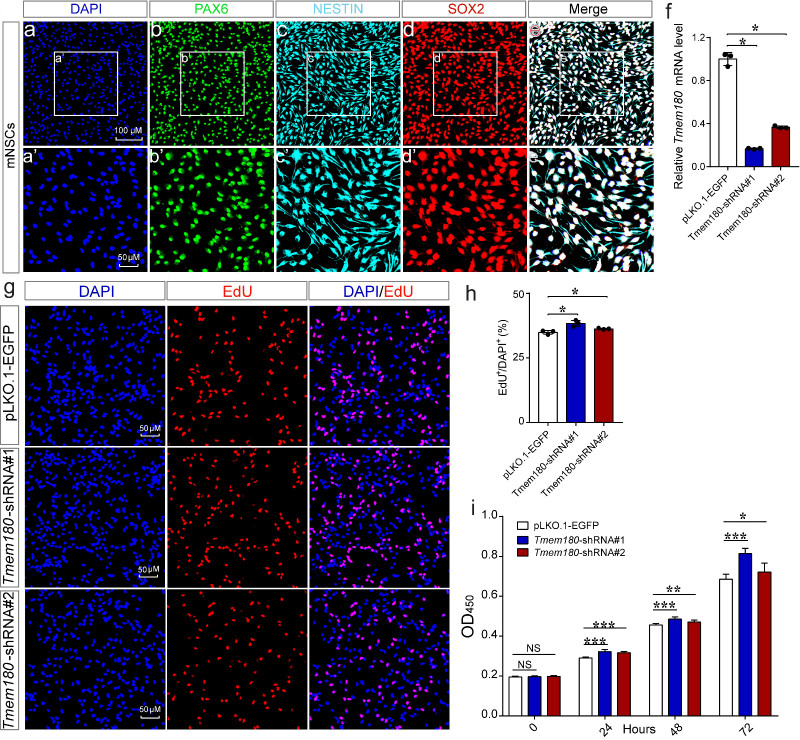
  最近,罗雄剑课题组利用整合组学研究方法SMRTWAS对来自于亚洲人群的GWAS22,778例病例和35,362例对照样本)eQTLN=162)进行了整合分析,鉴定到东亚人群特异的精神分裂症风险易感基因TMEM180。不同的整合分析均提示TMEM180的表达降低与精神分裂症风险显著相关(TWASP = 2.89×10-14SMRP = 6.04×10-5)。进一步的表达分析表明TMEM180SCZ患者中表达显著下调(P = 8.63×10-4此外,TMEM180SCZ患者大脑中表达显著降低P = 1.87×10-5)。最后,利用神经干细胞模型进行增殖、分化实验以及转录组分析等手段探索TMEM180在精神分裂症发病中的作用,结果表明TMEM180表达敲低造成神经发育异常(1),并影响发育和突触传递等SCZ相关通路。

  这个研究通过整合分析方法鉴别出东亚人群特异的精神分裂症易感基因TMEM180,并结合神经干细胞模型进一步阐明风险基因TMEM180SCZ发生中的潜在致病机理。同时,该研究也表明在中国人群中开展精神分裂症遗传研究和表达数量性状基因座分析的重要性和必要性。

  该研究成果以Integrative analyses followed by functional characterization reveal TMEM180 as a schizophrenia risk gene为题发表Schizophrenia Bulletin中科院昆明动物所的王俊阳博士研究生、李晓艳博士研究生和李慧娟博士研究生为本文的共同第一作者,罗雄剑研究员和肖潇副研究员为文章的通讯作者。该研究得到了国家自然科学基金、云南省科技厅创新研究团队以及云南省杰出青年项目的资助。

  文章链接:https://doi.org/10.1093/schbul/sbab032

   

1.Tmem180低表达促进神经干细胞增殖。

网站链接   滇ICP备05000723号
所内实验室 所内机构
友情链接
 


Copyright© 2016     云南实验动物网 云南省实验动物学会.All Rights Reserved
地址:云南省昆明市教场东路32号
邮编:650223 电话:0871-65195511,68424851
电子邮件:lvlb2006@163.com