首页 信息公开 资源服务 科研成果 许可证 学会专栏 关于E乐彩 《动物学研究》
郑萍课题组在干细胞基因组稳定性调控机制研究中取得进展
2020-10-31 来源:哺乳动物胚胎发育学科组 作者:

干细胞是机体发育和组织稳态维持的基础,基因组稳定是干细胞干性维持和再生医学应用的前提。研究干细胞如何维持基因组稳定有助于推动干细胞的安全应用,理解相关发育疾病的致病机理。郑萍课题组长期关注干细胞维持基因组稳定性的独特机制。在前期工作中,鉴定了胚胎干细胞基因组稳定性调控的关键多功能因子Filia,揭示了其不同的作用途径(Cell Stem Cell 2015,16(6):684-698;Cell Research 2018,28(1):69-89),并发现人类同源基因的功能突变能导致胚胎发育失败和复发性流产(PloS Biology 2019,17(10): e3000468)。 

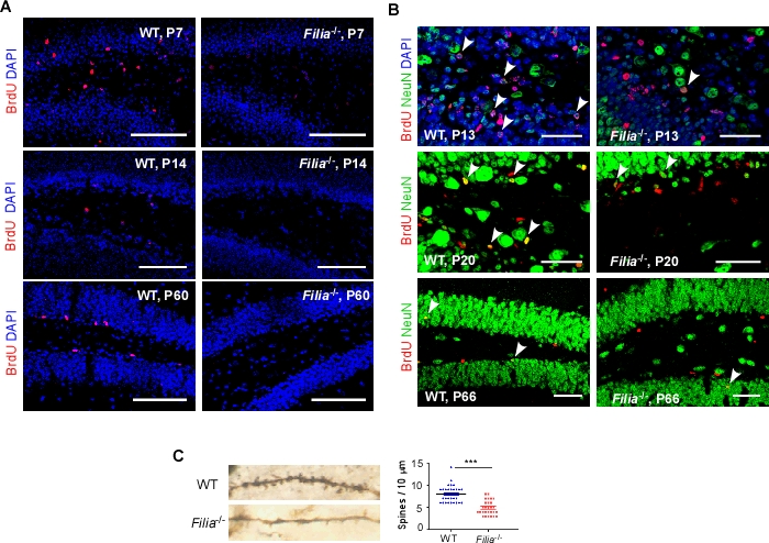
  和胚胎干细胞比较,组织干细胞仅具备组织特异的发育潜能。但它们是否在基因组稳定性维持上存在一些共同调控机制?为了探究这一问题,我们在小鼠神经干/祖细胞(neural stem/progenitor cells,NSPCs)中对Filia的表达和功能进行了研究。有趣的是,Filia仅特异表达在出生后的小鼠海马NSPCs中。功能研究发现,Filia调控海马NSPCs的基因组稳定。海马区Filia缺失后,产生严重的DNA双链断裂及异常的神经发生。行为学实验进一步表明,海马相关的神经功能受损,小鼠表现出学习和空间记忆能力下降、焦虑。为了进一步理解基因组不稳定如何导致神经发生及功能异常,我们利用高通量全基因组易位测序技术(high-throughput genome-wide translocation sequencing, HTGTS),对Filia缺失诱导的DNA双链断裂位点进行了定位研究。发现很多调控神经发生和神经功能的基因受到影响,产生了双链断裂热点(hotspots),由此可影响基因功能。最后,我们在猕猴NSPCs中,也发现同源基因在猴NSPCs中具有保守功能,提示人类该基因的功能变异可能导致神经系统发育疾病。 

  本研究揭示了Filia在调控海马正常神经发育和功能中的重要意义,也提出不同脑区NSPCs的基因组稳定性调控机制可能存在区域特异性,以适应不同的神经发生功能。研究结果近日以“Genome integrity and neurogenesis of postnatal hippocampal neural stem/progenitor cells require a unique regulator Filia”为题发表在国际期刊Science Advances上。昆明动物研究所郑萍课题组的博士研究生李竞争为文章的第一作者,昆明动物研究所郑萍研究员和中科院分子细胞科学卓越创新中心孟飞龙研究员为文章的共同通讯作者。该研究由国家重点研发计划(2016YFA0100300)、国家自然科学基金(31930027)、遗传资源与进化国家重点实验室开放课题(GREKF20-15)和云南省面上项目(2018FB056)资助完成。文章链接: https://advances.sciencemag.org/content/6/44/eaba0682

Filia-/-小鼠海马中NSPCs的增殖和神经分化受损

网站链接   滇ICP备05000723号
所内实验室 所内机构
友情链接
 


Copyright© 2016     云南实验动物网 云南省实验动物学会.All Rights Reserved
地址:云南省昆明市教场东路32号
邮编:650223 电话:0871-65195511,68424851
电子邮件:lvlb2006@163.com