首页 信息公开 资源服务 科研成果 许可证 学会专栏 关于E乐彩 《动物学研究》
郑萍课题组在猕猴早期胚胎发育研究中取得重要进展
2017-02-23 | 作者: | 来源:

   221日,Genome Research期刊在线发表了中科院昆明动物所郑萍课题组、中科院马普计算所韩敬东课题组共同完成的题为Transcriptome analyses of rhesus monkey pre-implantation embryos reveal a reduced capacity for DNA double strand break repair in primate oocytes and early embryos 的研究论文。 

    已知灵长类的早期胚胎与小鼠比较,具更高的染色体异常发生率及胚胎发育失败率,但机制并不清楚。通过绘制首个详尽的猕猴着床前不同阶段胚胎发育基因表达图谱,该工作发现了可能调控猕猴胚胎合子基因组重编程及合子基因组激活的母源基因和调控网络。并且,通过系统比较和分析小鼠、猕猴及人卵细胞及早期胚胎发育表达谱数据,结合功能验证,揭示了灵长类(猕猴及人)卵和早期胚胎维持遗传物质稳定性的能力显著低于小鼠,差异主要表现在DNA损伤反应通路的激活及DNA同源重组介导的损伤修复途径上。这一研究结果提示,非人灵长类动物(如猕猴)较小鼠更适合于研究人类早期胚胎发育调控机制。也解释了人及非人灵长类早期胚胎存在较高的染色体不稳定性及发育成功率低下的现象。最后,论文还指出了当前在猴中利用CRISPR/Cas9技术及DNA同源重组原理,进行精准基因替换效率极其低下的内在原因,并提出在1-细胞合子期通过导入重组酶增强同源重组能力,有望能提高猴精准基因敲入的效率。 

    郑萍课题组的博士研究生王鑫轶和韩敬东课题组的博士研究生刘登辉为论文共同第一作者,郑萍研究员和韩敬东研究员为共同通讯作者。该工作得到了中国科学院先导专项(XDA01010203XDA01010303)等资助。 文章链接:http://genome.cshlp.org/content/early/2017/02/21/gr.198044.115.full.pdf+html 

      

 

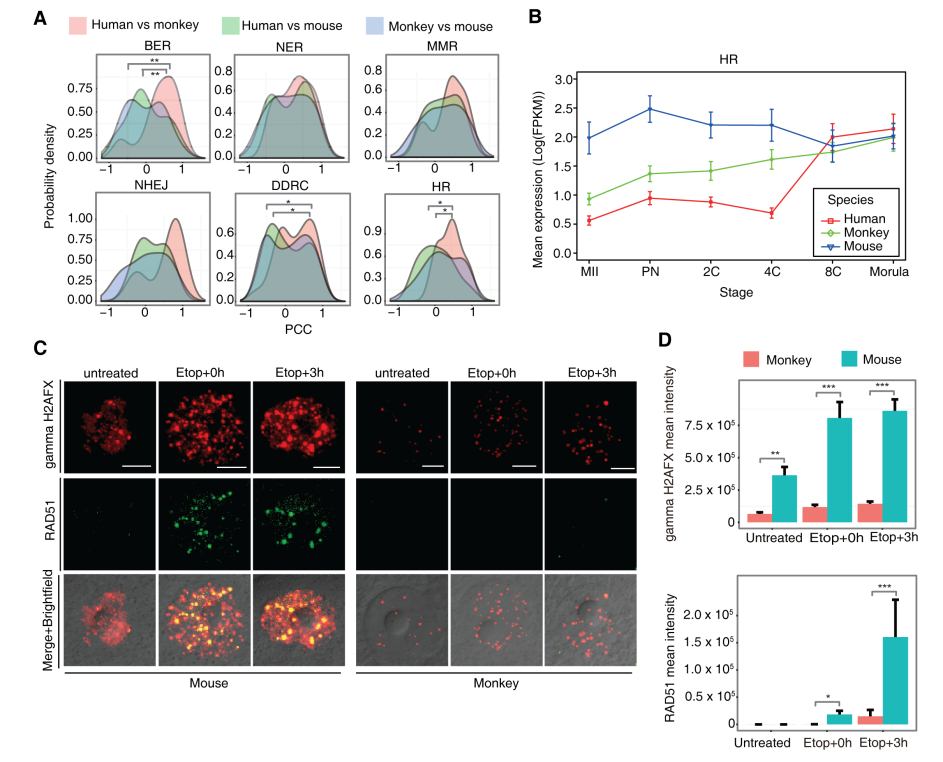
    1. 猕猴卵和早期胚胎维持遗传物质稳定性的能力显著低于小鼠(A) 猕猴和小鼠卵及早期胚胎在遗传物质稳定性维持通路上的差异; 

  (B) 关键同源重组基因在小鼠、猕猴和人中呈现不同的表达模式;(C,D)小鼠和猕猴卵细胞对外源DNA损伤表现出显著不同的反应。 

网站链接   滇ICP备05000723号
所内实验室 所内机构
友情链接
 


Copyright© 2016     云南实验动物网 云南省实验动物学会.All Rights Reserved
地址:云南省昆明市教场东路32号
邮编:650223 电话:0871-65195511,68424851
电子邮件:lvlb2006@163.com